欢迎访问内蒙古自治区物业管理协会网站!
设为首页
|
加入收藏
协会首页
协会之窗
协会简介
组织架构
协会领导
协会章程
协会职能
部门职责
我要入会
会员服务
会员风采
会员动态
会员单位
自律公约
积分管理
微信群
参观学习
党建工作
咨询服务
学习培训
资料下载
分支机构
政府公报专栏
首页>
协会公告
> 正文
行业动态
MORE+
内蒙古自治区物业管理...
内蒙古自治区物业管理...
【行业动态】自治区住...
【行业动态】包头市项...
热烈祝贺《MOT关键时刻...
最高人民法院 住房和...
“深入学习贯彻党的二...
通知公告
MORE+
关于聘任内蒙古自治区...
关于举办2026年第一期...
关于切实做好2026年春...
关于积极使用“码上办...
关于表扬2025年度优秀...
关于表扬2025年度最佳...
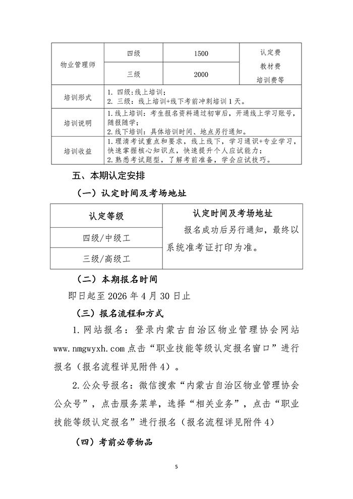
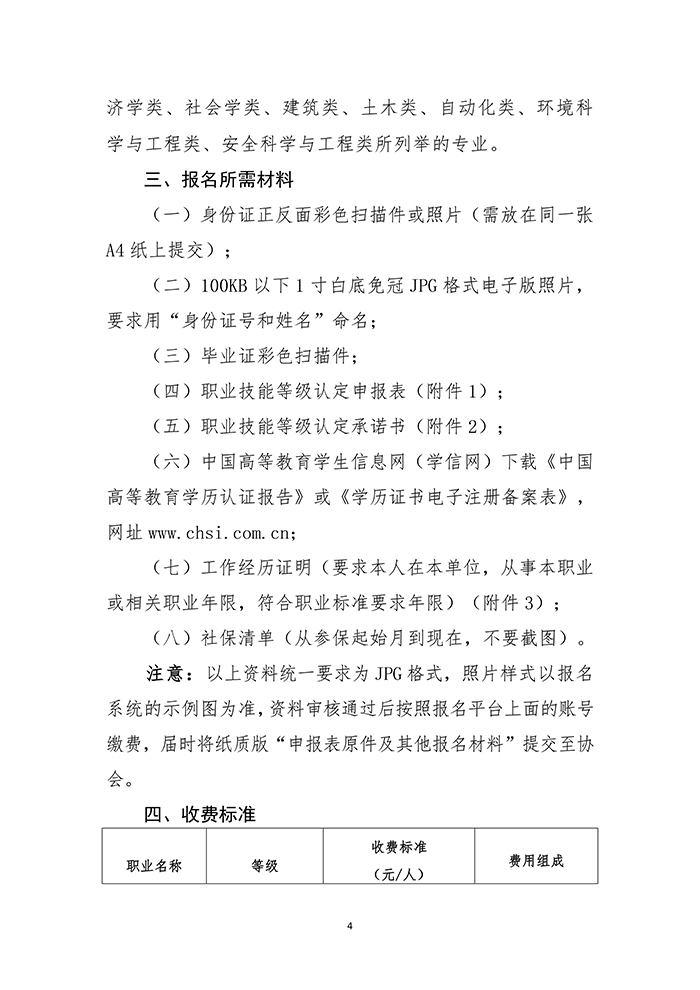
关于开展2026年第一期物业管理师职业技能等级认定的通知
发布时间:2026-01-13 17:28:12
点击量:
关于开展2026年第一期物业管理师职业技能等级认定的通知.pdf
联系我们
|
诚聘英才
|
友情链接
|
版权声明
Copyright © 2017 内蒙古自治区物业管理协会 版权所有 All Right Reserved
地址:内蒙古自治区呼和浩特市成吉思汗大街与兴安北路交汇处兴泰名都大厦9楼 电话:0471-4921722
蒙ICP备17002785号-2